Теплообменники
Это техническое устройство, предназначенное для передачи тепла между нагретой средой и холодной. Чаще всего теплообмен осуществляется через элементы конструкции аппарата, хотя встречаются агрегаты, принцип действия которых основан на смешении двух сред.
Области применения теплообменных аппаратов:
- системы отопления;
- металлургия;
- энергетика;
- тепловые пункты;
- химическая и пищевая промышленности;
- системы кондиционирования и вентилирования воздуха;
- коммунальное хозяйство;
- атомная и холодильная отрасли.
Виды теплообменных аппаратов
Теплообменники подразделяются на несколько групп в зависимости от:
- типа взаимодействия сред (поверхностные и смесительные);
- типа передачи тепла (рекуперативные и регенеративные);
- типа конструкции;
- направления движения теплоносителя и теплопотребителя (одноходовые и многоходовые).
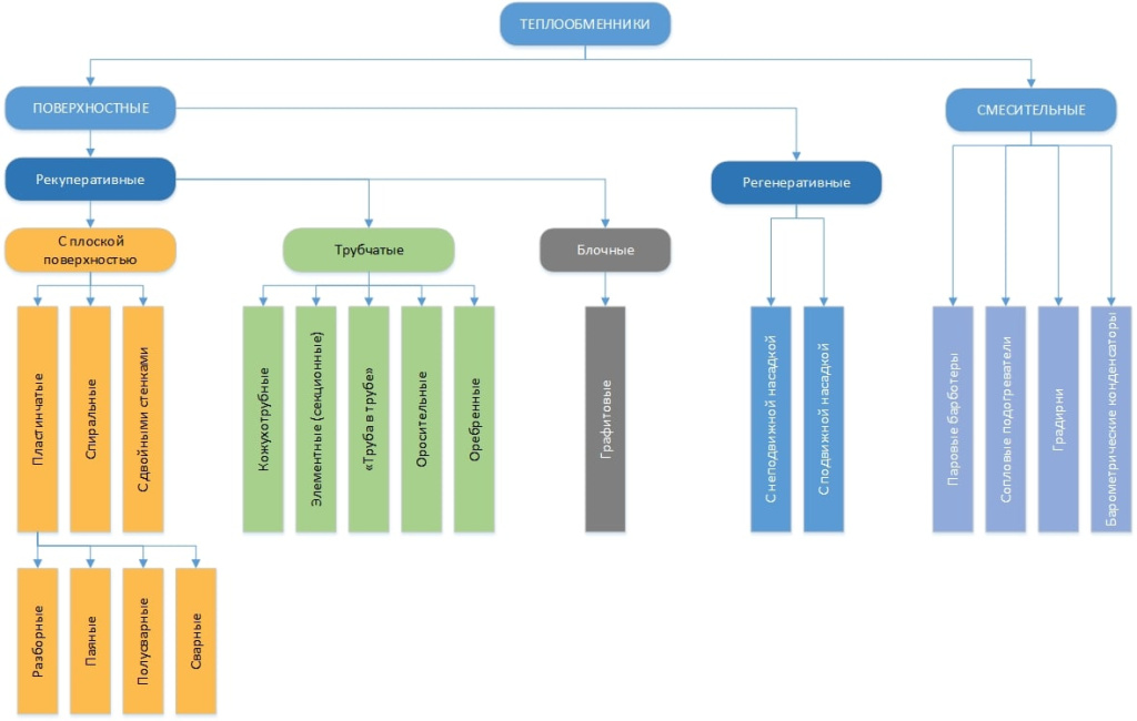
Наиболее наглядно классификация теплообменных аппаратов представлена на следующем изображении (если нужно увеличить картинку, то просто кликните по ней):

Рис. 1. Виды устройств теплообменников в зависимости от принципа работы
По типу взаимодействия сред
Поверхностные
Теплообменные аппараты данного вида подразумевают, что среды (теплоноситель и теплопотребитель) между собой не смешиваются, а теплопередача происходит через контактную поверхность – пластины в пластинчатых теплообменниках или трубки в кожухотрубных.
Смесительные
Кроме поверхностных теплообменников используются агрегаты, в основе эксплуатации которых лежит непосредственный контакт двух веществ.
Наиболее известным вариантом смесительных теплообменников являются градирни:
Рис. 2. Градирни – один из видов смесительных ТО
Градирни используются в промышленности для охлаждения больших объемов жидкости (воды) направленным потоком воздуха.
К смесительным теплообменникам относятся:
- паровые барботеры;
- сопловые подогреватели;
- градирни;
- барометрические конденсаторы.
По типу передачи тепла
Рекуперативные
В данном виде устройств теплопередача происходит непрерывно через контактную поверхность. Примером такого теплообменного аппарата является пластинчатый разборный теплообменник.
Регенеративные
Отличаются от рекуператоров тем, что движение теплоносителя и теплопотребителя имеют периодический характер. Основная область применения таких установок – охлаждение и нагрев воздушных масс.
Установки с подобным типом действия нужны в многоэтажных офисных зданиях, когда теплый отработанный воздух выходит из здания, но его энергию передают свежему входящему потоку.

Рис. 3. Регенеративный теплообменник
На изображении видно, как в теплообменник поступают 2 потока: горячий (I) и холодный (II). Проходя через коллектор 1, горячая среда нагревает гофрированную ленту, свернутую в спираль. В это время через коллектор 3, проходит холодный поток.
Спустя какое-то время (от нескольких минут до нескольких часов), когда коллектор 1, заберет достаточное количество тепла (точное время зависит от тех. процесса), крыльчатки 2 и 4 поворачиваются.
Таким образом изменяется направление потоков I и II. Теперь холодный поток идет через коллектор 1 и забирает тепло.
По типу конструкции
Вариаций конструкций теплообменных аппаратов очень много. Их выбор и подбор конкретной модели зависит от большого количества условий эксплуатации и технических характеристик:
- мощность теплообменника;
- давление в системе;
- тип сред (агрессивные или нет);
- рабочие температуры;
- прочие требования.
Подробную классификацию типов конструктивов теплообменных аппаратов можно посмотреть выше на Рис. 1.
Принцип работы теплообменника
Передняя и задняя плита имеют отверстия, которые подключаются к трубопроводу. По ним теплоноситель и теплопотребитель поступают внутрь агрегата.

Рис. 4. Движение сред внутри пакета пластин
Пристенный слой гофрированного типа, в условиях потока, имеющего большую скорость, начинает постепенно набирать турбулентность. Каждая среда перемещается на встречу друг другу с разных сторон пластины, чтобы избежать смешения.
Параллельно расположенные пластины формируют рабочие каналы. Перемещаясь по всем каналам, каждая среда производит тепловой обмен и покидает внутренние пределы оборудования. Это означает, что все пластины являются самым важным элементом среди всех деталей теплообменника.
Потоки внутри пластинчатого теплообменника могут идти по одноходовым и многоходовым схемам в зависимости от технических характеристик и условий решаемой задачи:
Рис. 5. Схемы движения теплоносителей в пластинчатом разборном теплообменнике в зависимости от принципа работы
Заключение
В данной статье вы смогли ознакомиться с видами теплообменников, их назначением, сферами применения. В следующей статье мы подробно рассмотрим пластинчатые теплообменники - в чем их особенность, какие виды существуют и как они отличаются между собой, поэтому подписывайтесь на e-mail рассылку и новости в соцсетях, чтобы не пропустить их.
Стоит помнить, что в настоящее время кожухотрубные (кожухотрубчатые) теплообменники активно вытесняются пластинчатыми, поскольку последние более универсальны и просты в обслуживании.
Если вам нужно подобрать теплообменник под свою задачу, то вы можете посмотреть модели, которые поставляет наша компании в соответствующих разделах каталога.
Если же у вас возникают трудности, то свяжитесь с нашими инженерами или заполните форму:
|
Оставьте заявку.
Наш менеджер свяжется в ближайшее время. |
Получить консультацию
|